Decaying Leaves: A Botanical Study of Colour & Decay

Like many people, I find it hard to pass a decaying leaf without picking it up and taking it home as a keepsake or to paint.

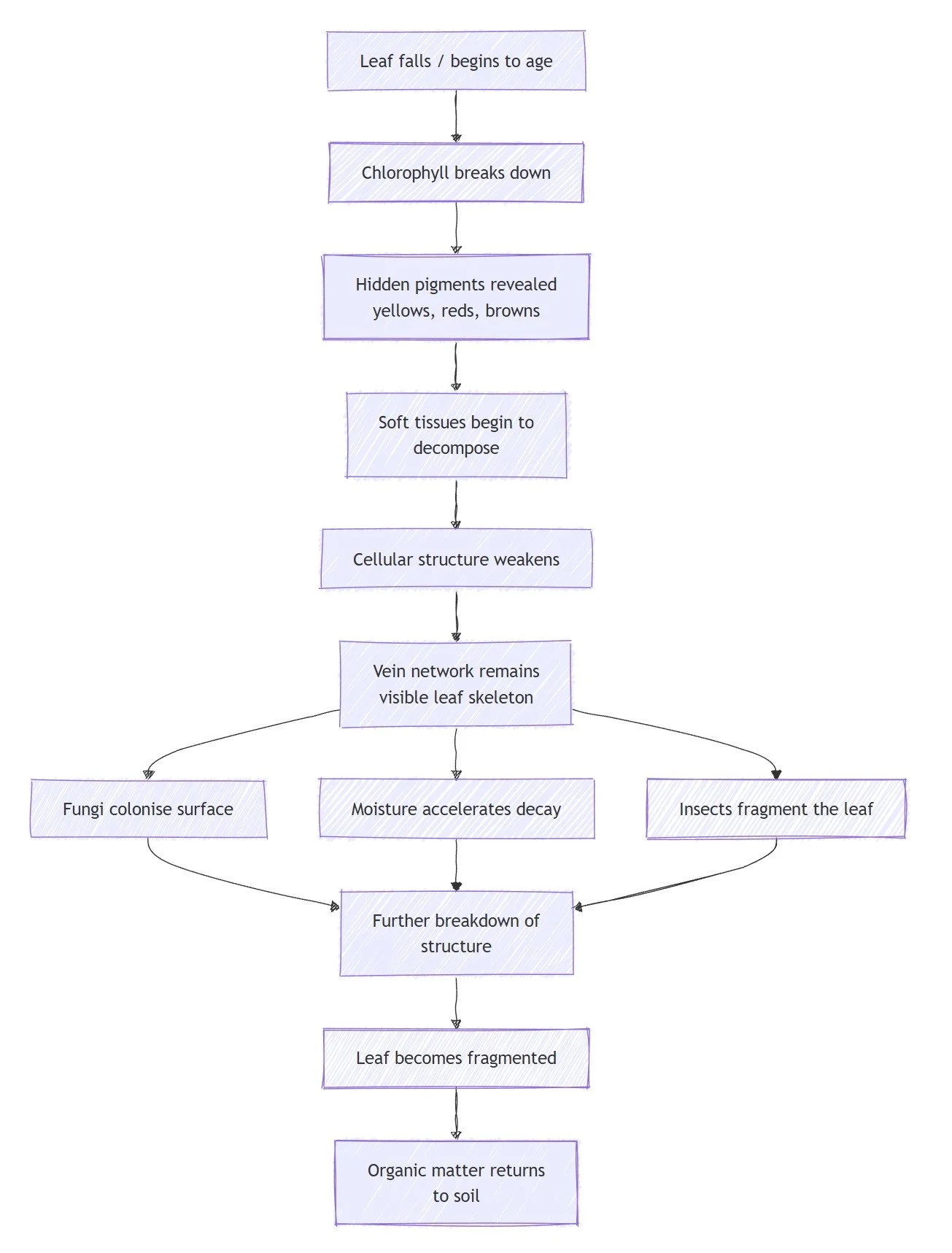
The process of leaf decay is fascinating too. As leaves decay, the soft tissue breaks down first, leaving behind a network of veins, the underlying structure, or skeleton, of the leaf.

Watercolour study of decaying magnolia leaves. Quinacridone Gold, Viridian, Burnt Sienna, Sap Green, Burnt Umber, Ultramarine. A botanical observation of colour and decomposition.

Painting decaying leaves

There’s something constructive in painting what’s vanishing, to focus on the structure remaining as the brightness fades. Quinacridone Gold gave a rich and almost exact hue for the leaf on the left, while granulating Burnt Sienna brought warmth and texture to the middle leaf’s layering and texture. I dropped in Sap Green and dark flecks of Burnt Umber mixed with Ultramarine to echo the small bruises of mould and time. The right leaf is a smoother mix of Viridian and Burnt Sienna. Tip: Jot down the colours used next to your painting so that you can revisit the colour palette.

Leaf decay flow

A flow diagram showing the process of decay, from leaf fall to final fragmentation.

Chlorophyll fades first, revealing other pigments (carotenoids and anthocyanins) beneath it, yellows, browns, and reds, before these too darken and degrade. Fungi, moisture, and insects further fragment and redefine the leaf’s form.

 

A reflection on leaf decay (in the spirit of Richard Feynman)

Note: This piece was generated with the help of ChatGPT, in the style of Richard Feynman, as an experiment in translating scientific ideas into narrative form.

A reflection on leaf decay (in the spirit of Richard Feynman)
ChatGPT

Transcript

If you pick up a leaf, most people see something that’s finished—a thing that grew, turned colour, and fell. But it’s not finished at all. It’s in the middle of something. What you’re really holding is a process.

When the leaf is green, that colour comes from chlorophyll—little molecular machines catching sunlight and turning it into energy. But once the leaf is cut off from the tree, that machinery shuts down. The chlorophyll breaks apart first, and when it does, it reveals other pigments that were there all along—yellows and oranges, sometimes reds. So the colour change isn’t something new appearing; it’s something hidden becoming visible as the dominant system fails.

Now here’s the part I like: the structure doesn’t disappear all at once. The softer tissues—the parts doing most of the work when the leaf was alive—break down quickly. But the veins, the scaffolding, last longer. So as the leaf decays, it starts to reveal its own design. It’s almost like the leaf is explaining how it was built by taking itself apart.

And it doesn’t do this alone. Fungi move in, sending fine threads through the surface, secreting chemicals that break complex materials into simpler ones. Bacteria get to work at a scale you can’t see, continuing the job molecule by molecule. Small insects chew and fragment the leaf, increasing the surface area, making it easier for everything else to happen. Each one is following its own rules—chemistry, biology, physics—but together they produce this slow, visible transformation.

So what looks like decay is really a kind of recycling system. The atoms that were arranged into a leaf are being rearranged again, returning to the soil, ready to be taken up by another plant. Nothing is wasted. The pattern just changes.

And if you watch closely, you can actually see time happening. Not in seconds or minutes, but in colour shifts, in softening edges, in the gradual emergence of that delicate network of veins. The leaf becomes a record of its own undoing—a way of making a process, which is usually invisible, something you can hold in your hand and study.

Leaf decay infographic

 
 
Previous
Previous

Glory bush flowers

Next
Next

Magnolia Leaves